中建西南院数字设计云平台

项目描述

数字设计云平台全面替换了原有理正二维协同平台,实现了二三维生产项目的全过程线上协同与管理,提高对外数字化交付能力,助力中建西南院数字化转型,目前平台设计师在线总人数达4000+人,运行项目达1000多个,280+项目走完全流程并通过平台出图。


项目目标

解决方案

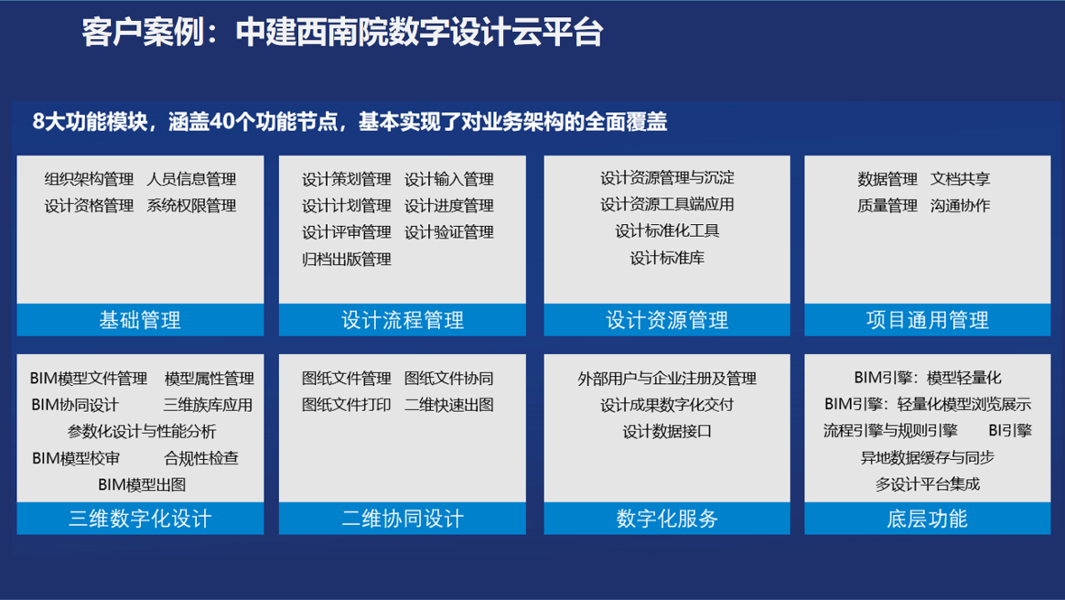
中建西南院数字设计云平台建设内容包含项目管理、设计协同、流程管理、轻量化应用、资源管理、系统集成等8大功能模块,涵盖40个功能节点,基本实现了对业务架构的全面覆盖。


建设成果

数字设计平台

数字设计平台,满足二三维数字化协同设计和项目管理,实现从项目策划、设计、校审、归档、出图的项目级全过程线上管理,固化管理流程,并确保设计数据存储在云端。


数字资源平台

数字资源平台,包含族库、样板库、构件单元库、标准图库、设计标准库、设计说明库、工具插件库、Dynamo程序库八大资源库,为设计师提供快捷的初始化标准与模版,并实现企业的数据资产沉淀。


数字服务平台

数字服务平台,对内实现了二三维生产项目的全过程线上协同与管理,对外提高数字化交付能力和数字化服务能力,助力中建西南院数字化转型。